Попытка практического использования популярной схемы на дискретных элементах, в очередной раз доказала целесообразность применения микроконтроллера даже для такой простой задачи.
Первоисходник схемы можно без труда найти в интернете, на «ютюбе» или на страницах некоторых журналов посвященных радиолюбительской тематике. Короче, про нее не трепался только ленивый. Однако мне не удалось найти ни одного примера ее практического применения. Поэтому прям подмывало взять и попробовать.
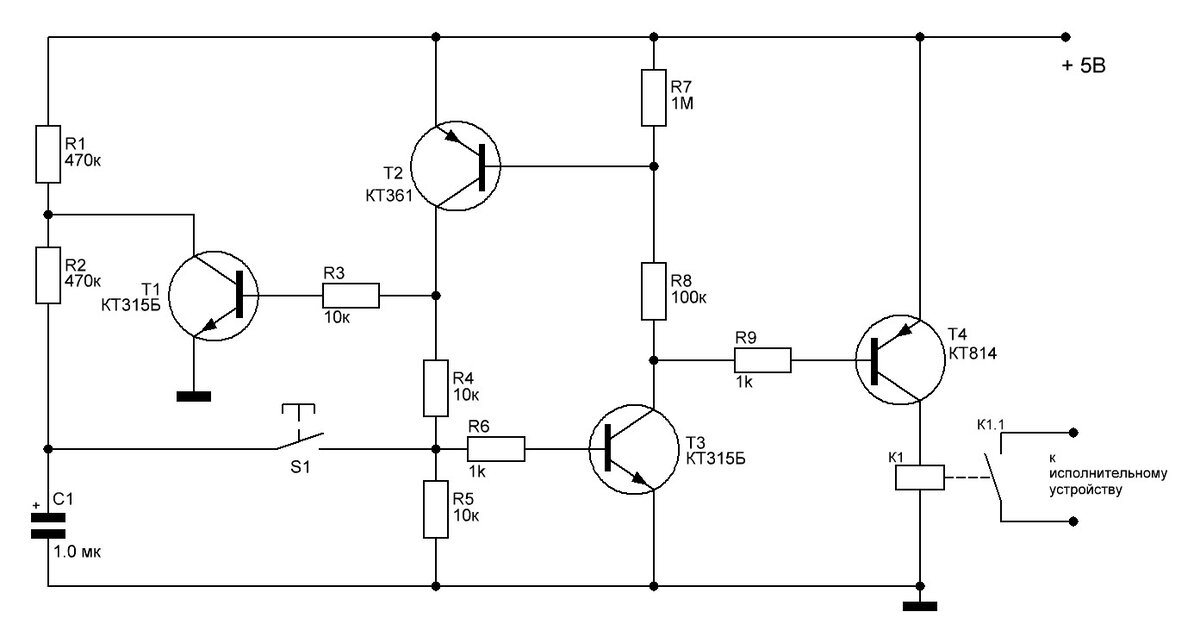
Ниже привожу вариант схемы с своими дополнениями:
Схема планировалась для применения в автомобиле для управления популярной 5-контактной автомобильной «релюшкой» типа 90.3747 поэтому для удобства подключения в схему были добавлены клеммные колодки Х1 и Х2. Также в схему добавлен диод D1 для защиты от переполюсовки и светодиод D2 для индикации состояния «выключателя».
Приведенный повсеместно вариант схемы на практике оказался не рабочим, причем в Proteus-е все работало. Это подтвердило мою догадку — все тупо перекопируют схему друг у друга, не вникая в подробности. Скорее всего, кто-то давно при очередном «копипасте» допустил ошибку в своем варианте, который впоследствии широко разлетелся по «рунету». Пришлось практическим путем подобрать номиналы пары резисторов.
Плата разрабатывалась для удобства «засовывания» ее в «термоусадку»:
Итак, схема все таки была налажена и заработала почти как нужно. Почему почти? Потому, что для того, что-бы она смогла включать реле в нее нужно добавить еще ключ на транзисторе. Иначе обмоткой реле разбалансировался триггер на транзисторах Q1, Q3 и переключения не происходило. Итого уже 4 транзистора + плата размером с спичечный коробок. Плюс еще один замеченный недостаток — чувствительность схемы к наводкам. Т.е. она может срабатывать самопроизвольно в результате случайного касания платы, приближения высоковольтного паяльника, конденсата и т.п. Такое дело совершенно неприемлемо в автомобильной технике (как, впрочем и везде). Это можно попытаться исправить уменьшив номиналы резисторов, но это получается еще один плюс в копилку минусов — ебля с настройками.
Вывод: схема рабочая и ее можно повторять для управления слаботочным реле (примерно 20-40мА), но что-бы я еще раз повелся на старую транзисторную «логику»… Овчинка выделки не стоит. Скачать материалы к статье можно по этой ссылке. Противникам засовывания микроконтроллеров везде и вся скажу однозначно: на самом простом МК я бы подобное устройство наваял за вечер, без плясок и танцев с бубном. Готовое устройство получилось-бы гораздо меньшего размера, надежней и устойчивей в работе и с большим функционалом (например с таймером).




Схема рабочая и без замены R4 с 470 кОм (исходная) на R4 47 кОм («новая»). Работает надежно — включает и выключает реле, которое подключает транзистор pnp Q4 (далее по схеме) своим коллектором к обмотке реле, с резистором в базе 1 кОм, подключенным к коллектору Q3 и эмиттером, подключенным к +5…12 Вольт. Второй конец обмотки реле подключается на «землю» -5…12 Вольт.
Приветствую Никодим! Спасибо за уделенное время. Можете свой комментарий изобразить схемотически и сделать фото и даже видео готового устройства — в подтверждении того, что оно действительно работает. Пришлите мне, я опубликую. Иначе это все это выглядит как очередной бред из Гугла. Я попробовал спаял, испытал на практике, описал свое мнение.
Схема здесь:
https://dzen.ru/a/YIeQ1mwwihrr9cps?experiment=931376
https://avatars.dzeninfra.ru/get-zen_doc/4460346/pub_608790d66c308a1aebf5ca6c_608790da45fe855ecc08bd4d/scale_1200
Никодим приветствую. Это Ваша статья? Или это все, что вы смогли найти в Яндекс.Помойке? Статья интересная, я ее ранее видел, обращал на нее внимание. Но, как всегда, нет примера изготовления готового устройства — сплошная теория надерганная из интернета. Даже схемы не удосужились перерисовать. Без практической реализации, опыта настройки и наладки все эти схемы всего-лишь теория, несовместимая с реальной жизнью. Нужны эмоции, боль и страдания от Вашего опыта изготовления подобного устройства.